Which is Best: Phi Phi Islands vs James Bond Island

Visitors to the Phuket region will likely find themselves with a decision to make when it comes to planning their ideal boat trip. This decision is a difficult one and amongst the most common questions we are asked by our guests – which island is better if time-limited, Phi Phi Islands or James Bond Island? Our answer is always neither, they are both great but understandably some tourist itineraries don’t allow time for  both destinations and therefore deciding on which one to visit becomes essential. We’ll break it down now and point out the key highlights of both.

Discover the breathtaking beauty of Thailand’s most iconic islands: the Phi Phi Islands and James Bond Island. Each offers a unique experience, drawing visitors from around the globe with their stunning landscapes, crystal-clear waters, and rich cultural heritage. In this detailed guide, we delve into the distinct features, attractions, and activities of both destinations to help you decide which island paradise is the perfect fit for your next adventure.

Exploring Phi Phi Islands: A Tropical Paradise

aerial view Koh Phi Phi Leh Island

The Phi Phi Islands are a group of six islands, with Phi Phi Don and Phi Phi Leh being the most famous. Known for their sheer limestone cliffs, white sandy beaches, and vibrant marine life, these islands offer a perfect blend of relaxation and adventure.

Highlights of Phi Phi Islands

Stunning Maya Bay in Thailand with crystal clear waters and lush green cliffs

Maya Bay:

Immortalized by the movie “The Beach,” Maya Bay is a stunning cove with turquoise waters and surrounded by towering cliffs. Note: Access to Maya Bay is regulated to protect its ecosystem, so check for visitor updates as there are often closures of Maya Bay.

Viking Cave:

Known for its prehistoric paintings and bird’s nest harvesting, Viking Cave is a fascinating cultural site.
Snorkeling and Diving: The waters around Phi Phi Islands are teeming with coral reefs and diverse marine life, making it a haven for underwater enthusiasts.

Activities in Phi Phi

A woman wearing a bikini and snorkel goggles is exploring the underwater marine life.

Boat Tours: Explore hidden lagoons, snorkel in crystal-clear waters, and visit secluded beaches.
Rock Climbing: The limestone cliffs offer exciting climbs for all skill levels.
Beach Parties: Phi Phi Don is famous for its vibrant nightlife and beach parties.

James Bond Island: An Iconic Landmark

Why is A Private Luxury Boat to James Bond Island the Best Way to Explore Phang Nga Bay?

James Bond Island, officially known as Khao Phing Kan, gained international fame through the James Bond movie “The Man with the Golden Gun.” Its signature rocky pinnacle, Ko Tapu, rises dramatically from the sea, making it a photographer’s dream. The Main attraction within the Phang Nga Bay region, James Bond Island remains an attractive destinations for those fortunate enough to be holidaying in Phuket

Highlights of James Bond Island

Ko Tapu: The iconic 20-meter-tall limestone rock is the symbol of James Bond Island.
Sea Canoeing: Explore the surrounding mangroves and hidden caves by canoe.
Panoramic Views: The island offers breathtaking views of Phang Nga Bay’s limestone karsts.

Activities in James Bond Island

Dive Into Adventure: Snorkeling in Phang Nga Province

Boat Trips: Take a leisurely boat tour around the island and nearby karsts.
Cultural Tours: Learn about the local sea gypsy community and their way of life.
Photography: Capture the stunning landscape and unique geological formations.

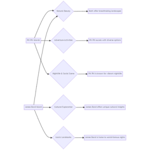
Phi Phi vs. James Bond Island: Which to Choose?

To assist you in making an informed decision, we present a comparative analysis based on key factors:

Phi Phi Islands vs. James Bond Island: A Comprehensive Comparison Simba Sea Trips

 

Making Your Choice

For Adventure Seekers and Social Butterflies: Phi Phi Islands are your go-to destination with their myriad of activities and vibrant social scene.
For Culture Enthusiasts and Tranquility Seekers: James Bond Island offers a more laid-back atmosphere, focusing on natural wonders and cultural experiences.

Why Not Journey to Both?

The question we always get asked! Ultimately, in the ideal world our guests would benefit greatly from the opportunity to travel to both of these magnificent regions. However, for many, time constraints impact on the ability to opt into two separate tours.

For those who have the time to spare we provide two separate tours to Phi Phi Islands and James Bond Island (as part of our premium Phang Nga Bay tour). With a 5 star tripadvisor rating and a wealth of satisfied customers, look no further than Simba Sea Trips to take you to the most memorable locations in Phuket.

Phi Phi Island Tour

Phi Phi Island Phi Phi Islands vs. James Bond Island: A Comprehensive Comparison

Simba Sea Trips offers the most comfortable Phi Phi Island speedboat tour in Thailand. With the lowest tour capacity numbers, and a departure time earlier than the rest, you’ll be afforded a comfortable tour experience in the absence of the crowds. Enquire today at the link below:

https://new.simbaseatrips.com/tours/phi-phi-sunrise-tour

Phang Nga Bay Tour (James Bond Island included)

James Bond Island Phi Phi Islands vs. James Bond Island: A Comprehensive Comparison

As part of our Phang Nga Bay tour, we provide a lengthy stop at James Bond Island earlier than the major boat tour operators. Here, you’ll get to immerse yourselves in this idylic island region and have the opportunity to take those magical photos without pesky strangers in the background. Enquire today below to book your place on our next tour to James Bond Island:

https://new.simbaseatrips.com/tours/phang-nga-bay-beyond/

Conclusion

Whether you’re drawn to the Phi Phi Islands’ lively atmosphere and natural beauty or James Bond Island’s iconic landscapes and tranquil vibes, both destinations promise unforgettable experiences. Consider what you value most in your travel adventures—be it nightlife, adventure, cultural insights, or simply breathtaking scenery. Thailand’s Phang Nga Bay is a treasure trove waiting to be explored, and its jewels, the Phi Phi Islands and James Bond Island, are shining examples of the wonders that await.